海南税务正式发文,明确“企业实质性经营”标准

发表时间:2023-01-11 11:48
图片


国家税务总局海南省税务局

关于做好海南自由贸易港鼓励类产业企业实质性运营管理服务工作的通知

(琼税发〔2022〕102号)


国家税务总局海南省各市、县、洋浦经济开发区税务局,各派出单位, 局内各单位:


  为了贯彻落实好《国家税务总局海南省税务局海南省财政厅海南省市场监督管理局关于海南自由贸易港鼓励类产业企业实质性运营有关问题的公告》(2021年第1号)和《国家税务总局海南省税务局海南省财政厅海南省市场监督管理局关于海南自由贸易港鼓励类产业企业实质性运营有关问题的补充公告》(2022年第5号,以下简称《补充公告》),切实推动优惠政策落地落实,确保企业及时享受政策优惠,现就做好海南自由贸易港(以下简称自贸港)鼓励类产业企业实质性运营的管理服务工作通知如下:


一、准确把握政策标准

(一)生产经营在自贸港的标准

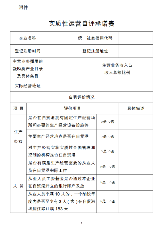
  生产经营在自贸港,分两个层面标准。一是业务层面标准,要求主要生产经营地点在自贸港。二是管控层面标准,对生产经营实施实质性全面管理和控制的机构在自贸港,即生产经营决策(如计划、控制、考核、评价等)、财务决策(如借款、放款、融资、财务风险管理等)、人事决策(如任命、解聘、薪酬等)由设立在自贸港的机构作出或执行。上述两个标准满足其中一项, 即符合生产经营在自贸港的标准。


(二)人员在自贸港的标准

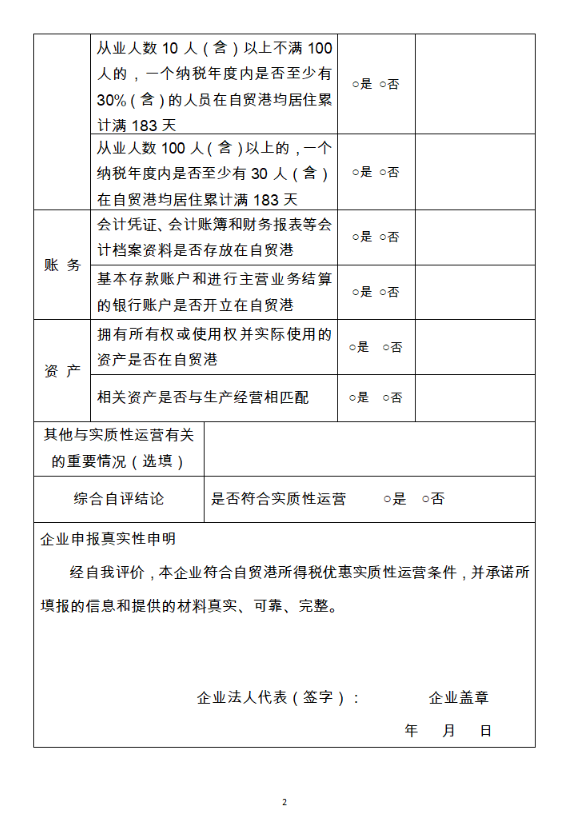
  企业一个纳税年度内至少需有3名(含)至30名(含)从业人员在自贸港均居住累计满183天。其中,从业人数不满10人的,一个纳税年度内至少需有3人(含)在自贸港均居住累计满183天;从业人数10人(含)以上不满100人的,一个纳税年度内至少需有30%(含)的人员在自贸港均居住累计满183天;从业人数100人(含)以上的,一个纳税年度内至少需有30人(含)在自贸港均居住累计满183天。


(三)从业人数的计算

  从业人数,包括与企业建立劳动关系的职工人数和企业接受的劳务派遣用工人数。

  总机构设在自贸港的企业,从业人数是指其设在自贸港的总机构和分支机构的从业人数;总机构设在自贸港以外的企业,从业人数是指其设在自贸港内的分支机构的从业人数;非居民企业设在自贸港的机构、场所,从业人数是指自贸港内机构、场所的从业人数。

  同一从业人员不得重复计入多家企业的从业人数。从业人数按企业全年的季度平均值确定,具体计算公式如下:

  季度平均值=(季初值+季末值)÷2

  全年季度平均值=全年各季度平均值之和÷4

  年度中间开业或者终止经营活动的,以其实际经营期作为一个纳税年度确定上述相关指标。


(四)居住天数的计算

  居住天数,指的是一个纳税年度内在自贸港累计停留的天数。

  在自贸港停留的当天不足24小时的,按照一天计算。

  企业年度中间开业或者终止经营活动的,且实际经营期不足半年的,居住累计满183天的标准,按实际经营期的天数减半计算。


二、优化纳税服务

(一)做好政策解读

  各市县局要通过线上线下多渠道、多形式相结合的宣传辅导方式,帮助纳税人充分掌握政策,积极引导纳税人合规享受,确保优惠政策落地落实。各市县局要加强人员培训,特别是办税服务厅导税、咨询岗位培训,做好引导解释工作,及时解决纳税人反映的疑难问题。各市县局要确保对外公开的政策业务咨询电话运行顺畅、解答高效、规范准确。


(二)强化事中辅导

  每年所得税预缴期间,对首次申报享受自贸港企业所得税优惠,和首次有人员收入达到享受自贸港个人所得税优惠标准,且未开展过实质性运营辅导的企业,各市县局以风险提示提醒辅导为主,对企业是否达到《补充公告》的标准加强政策宣传辅导。


(三)简化享惠方式

  享受自贸港鼓励类产业企业所得税优惠政策的企业,采取“自行判定、申报承诺、相关资料留存备查”的申报办理方式。企业在进行所得税年度汇算清缴申报时,填写《实质性运营自评承诺表》(附件),与纳税申报表一并通过电子税务局提交。


(四)落实事后核查

  每年所得税汇算清缴期结束后,由税务部门联合财政、市场监督管理等部门统筹组织开展联合核查工作。联合核查工作机制和主管税务机关对当年度新增的享受自贸港鼓励类产业企业所得税优惠政策的企业,及享受自贸港个人所得税优惠政策的高端紧缺人才所属的企业或单位实施“全覆盖”核查;对存量的企业或单位则按照一定比例抽查。企业在接受相关部门实质性运营核查前,先登录国家税务总局海南省电子税务局相关模块,按照本企业规模对应的常住自贸港从业人数最低标准,录入相关从业人员身份证具体信息,由相关部门对其录入的从业人员居住信息进行核实。


三、妥善处理争议

  《补充公告》已明确由省市场监督管理局牵头建立争议协调解决工作机制,为解决企业实质性运营争议问题提供了途径。各市县局要妥善处理争议,切实保障纳税人的合法权益、合理诉求,更好地确保自贸港优惠政策落地生效,持续营造良好的营商环境。


附件:实质性运营自评承诺表

 

 国家税务总局海南省税务局

  2022年12月7日



图片
图片



-END-

图片



往期·精选


注意!这些税收政策12月31日即将到期!


快商科技

图片


七部门发布规范明星广告代言活动:及时处理明星广告代言中涉及偷漏税的行为


快商科技

图片

金税四期将于年底开发完成!企业如何防范税务风险?


快商科技

图片

重大利好!国常会:通过《促进个体工商户发展条例(草案)》


快商科技

图片



核心产品
财税顾问
更多服务
关于我们
联系我们
总部:广州市-天河区-燕岭路133号-1号楼-3层
咨询热线:400-1588-069
微信公众号:快商科技 Farsion